2025-09-29 ペンシルベニア州立大学(Penn State)
<関連情報>
- https://www.psu.edu/news/engineering/story/population-bottlenecks-cause-decline-mammals-immunity-researchers-find
- https://academic.oup.com/mbe/article/42/7/msaf152/8171519
哺乳類の適応免疫遺伝子座の比較解析により、驚くべき多様性と共通の遺伝的パターンが明らかに Comparative Analysis of Mammalian Adaptive Immune Loci Revealed Spectacular Divergence and Common Genetic Patterns
Mariia Pospelova, Katalin Voss, Anton Zamyatin, Corey T Watson, Klaus-Peter Koepfli, Anton Bankevich, Matt Pennell, Yana Safonova
Molecular Biology and Evolution Published:23 June 2025
DOI:https://doi.org/10.1093/molbev/msaf152

Abstract
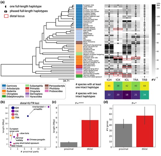
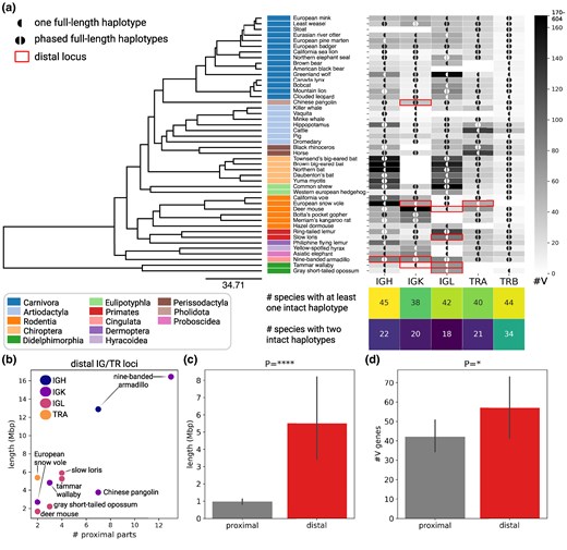
Adaptive immune responses are mediated by the production of adaptive immune receptors, antibodies, and T-cell receptors, which bind antigens, thus causing their neutralization. Unlike other proteins, adaptive immune receptors are not fully encoded in the germline genome and result from a complex of somatic processes collectively called V(D)J recombination affecting germline immunoglobulin (IG) and T-cell receptor (TR) loci consisting of template genes. While various existing studies report extreme diversity of antibodies and T-cell receptors, little is known about the diversity of germline IG and TR loci. To overcome this gap, the first comparative analysis of full-length sequences of IG/TR loci across 46 mammalian species from 13 taxonomic orders was performed. First, germline gene counts were shown to correlate in immunoglobulin heavy chain immunoglobulin heavy chain (IGH)/immunoglobulin lambda (IGL) loci and T-cell receptor alpha (TRA)/T-cell receptor beta (TRB) and anticorrelate in immunoglobulin kappa (IGK)/IGL, possibly indicating coevolution between corresponding chains. Second, structures of IG/TR loci were analyzed, and it was shown that IG/TR loci formed by long arrays of high multiplicity repeats are more common for species that have experienced population bottlenecks. Finally, haplotypes of IG/TR loci with little or no sequence similarity within a species were found, suggesting that they may have a limited potential for homologous recombination. These results demonstrate that IG/TR loci are rapidly evolving genomic regions whose structural variation is shaped by the population history of the species and open new perspectives for immunogenomics studies.


