2026-02-24 中国科学院(CAS)
<関連情報>
- https://english.cas.cn/newsroom/research-news/202602/t20260224_1151106.shtml
- https://www.science.org/doi/10.1126/sciadv.ady1644
腫瘍内パルビモナス・ミクラはp-クレゾール誘導性Treg分化を介して食道扁平上皮癌を促進する Intratumoral Parvimonas micra promotes esophageal squamous cell carcinoma via p-cresol–induced Treg differentiation
Guoyu Cheng, Xuan Jiang, Lingxuan Zhu, Xinjie Chen, Rucheng Liu, Liang Zhu, Xiao Hu, Shaosen Zhang , Wen Tan, […] , and Mingkun Li
Science Advances Published:20 Feb 2026

Abstract
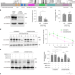
Intratumoral microbiota has emerged as a notable factor influencing cancer initiation and progression. However, its composition and functional impact in esophageal squamous cell carcinoma (ESCC) remain largely unexplored. Here, we performed metagenomic sequencing on 119 paired tumor-normal tissues from patients with ESCC and single-cell RNA sequencing on 45 samples to investigate microbe-host interactions. We identified Parvimonas micra (P. micra), an anaerobic oral-derived bacterium, as significantly enriched in tumor tissues and associated with poor prognosis. Moreover, the abundance of P. micra correlated with increased regulatory T cell (Treg cell) infiltration in the ESCC tumor microenvironment. Through cellular and animal experiments, we demonstrate that P. micra promotes tumor growth by secreting p-cresol, a metabolite of amino acid fermentation, which elevates reactive oxygen species levels and induces FOXP3+ Treg differentiation, thereby fostering immunosuppression and tumor growth. Our study establishes a mechanistic link between intratumoral microbiota and the immune microenvironment, highlighting the microbial contribution to ESCC progression and prognosis.


