2025-11-06 バッファロー大学(UB)
<関連情報>
- https://www.buffalo.edu/news/releases/2025/11/saliva-evolution-paper.html
- https://academic.oup.com/gbe/article/17/9/evaf165/8239972
ヒトの唾液タンパク質遺伝子は霊長類の進化の過程で形成された Saliva Protein Genes in Humans were Shaped During Primate Evolution
Petar Pajic, Luane Landau, Omer Gokcumen, Stefan Ruhl
Genome Biology and Evolution Published:22 August 2025
DOI:https://doi.org/10.1093/gbe/evaf165

Abstract
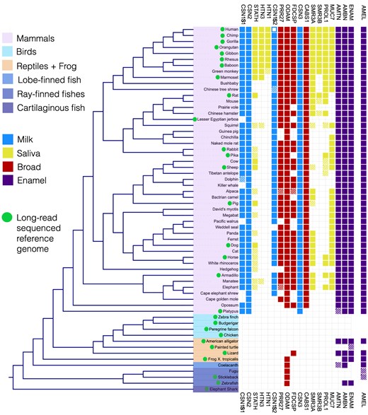
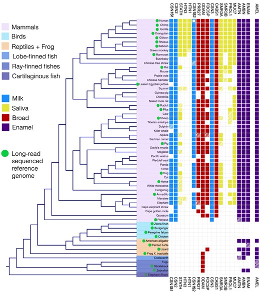
Genes within the secretory calcium-binding phosphoprotein locus diversified along with the formation of a calcified skeleton in vertebrates, the emergence of tooth enamel in fish, and the introduction of lactation in mammals, at each stage marking major transitions in life history. The secretory calcium-binding phosphoprotein (SCPP) locus also harbors genes expressed primarily and abundantly in the saliva of humans. Here, we explored the phylogeny and evolution of the saliva-related SCPP genes by harnessing available genomic and transcriptomic resources. We observe extensive diversification of SCPP genes within mammals, driven by gene duplications and losses, with the most pronounced changes occurring in the SCPP genes that are expressed in salivary glands. When comparing rodent and human SCPP genes, we concluded that regulatory shifts and gene turnover events likely facilitated the accelerated gain of salivary gland expression. In primate genomes, we found more recent duplication events that affected genes coding for proteins secreted in saliva. Several saliva-related SCPP genes in the primate lineage show signatures of positive selection, while the other genes in the SCPP locus remain conserved. Our results position saliva-related SCPP genes as highly malleable to evolutionary innovation. Variations shaped by dietary and pathogenic pressures likely influenced the functional properties of saliva proteins, impacting metabolic and immune-related traits in oral health among primates, including humans.


