疾患関連アストロサイト

脳の異常興奮を引き起こすグリア物質の発見 医療・健康

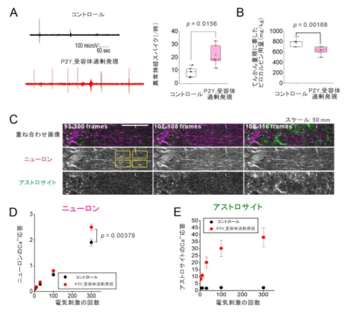
脳の異常興奮を引き起こすグリア物質の発見

2024-08-09 九州大学薬学研究院 津田 誠 教授概要山梨大学 大学院総合研究部 医学域(医学部薬理学講座及び山梨GLIAセンター)の小泉修一教授及び繁冨英治教授の研究チームは、脳の異常興奮を引き起こすグリア物質を発見しました。本研究...
ad
タイトルとURLをコピーしました