医療・健康 コロンビア大学
医療・健康
医療・健康 生体組織の3次元的な詳細を明らかにするシステム(System reveals 3D details of living tissues)
有機化学・薬学 調整可能な遺伝子回路による細菌のクローキングで、がん治療に貢献(Cloaking bacteria via tunable gene circuits for cancer treatment)
有機化学・薬学 細菌にがん治療薬を送り込む「見えないマント」を開発(Engineering an “Invisible Cloak” for Bacteria to Deliver Cancer Drugs)
有機化学・薬学 エクソヌクレアーゼとポリメラーゼ阻害剤の組み合わせがCOVID-19の潜在的な治療ターゲット(Exonuclease and polymerase inhibitor combination a potential therapeutic target for COVID-19 )
有機化学・薬学 新規抗ウイルス剤との組み合わせによりCOVID-19の治療可能性を実証(Novel Antiviral Drug Combinations Demonstrate COVID-19 Therapeutic Potential)
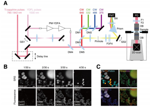
有機化学・薬学 ラマン・蛍光による超多重イメージングを高速化 ~複雑で多様な細胞の詳細な解析が可能に~
医療・健康 