PCPE-1

加齢・肥満に伴る心不全発生の新たな原因物質を特定 ― 褐色脂肪由来PCPE-1が心臓線維化を促進 ― 医療・健康

加齢・肥満に伴る心不全発生の新たな原因物質を特定 ― 褐色脂肪由来PCPE-1が心臓線維化を促進 ―

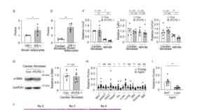
2026-04-30 国立循環器病研究センター国立循環器病研究センターの研究グループは、加齢や肥満に伴う心不全(HFpEF)の新たな原因物質として、褐色脂肪組織由来の分泌タンパク質PCPE-1を特定した。PCPE-1はコラーゲン成熟を促進し...
ad
タイトルとURLをコピーしました