2026-04-30 国立循環器病研究センター
<関連情報>
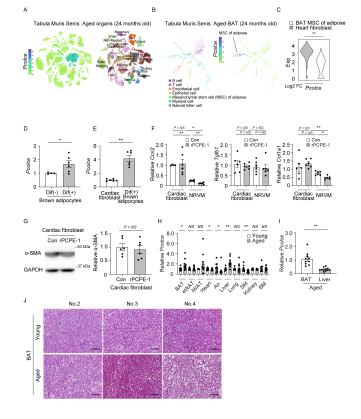
PCPE-1は加齢と肥満に伴う心臓線維化を促進する PCPE-1 promotes cardiac fibrosis with aging and obesity
Yung-Ting Hsiao, Yohko Yoshida, Hirotsugu Tsuchimochi, Jingyuan Tang, Tin May Aung, Chun-Han Chang, Agian Jeffilano Barinda, Zhihong Li, Nur Syakirah Binti Othman, Tom Yoshizaki, Yiwei Ling, Shujiro Okuda, Manabu Abe, Seiya Mizuno, Satoru Takahashi, Takayuki Inomata, Hidetaka Kioka, Yasushi Sakata, Daichi Maeda, Yuya Matsue, Takaaki Furihata, Hiroshi Iwata, James T. Pearson, Kinya Otsu, Kenneth Walsh, Akihito Ishigami, Tohru Minamino, and Ippei Shimizu
JCI Insight Published: April 9, 2026
DOI: https://doi.org/10.1172/jci.insight.195508

Abstract
Heart failure with preserved ejection fraction (HFpEF) is a multifactorial disease that develops in several clinical settings. Despite its complex pathogenesis, evidence indicates a central role for fibrosis in the progression of left ventricular (LV) diastolic dysfunction (LVDD). Through exploratory research into brown adipose tissue (BAT)-derived adipokines (BATokines), we identified a secreted-type pro-fibrotic protein, procollagen C-endopeptidase enhancer-1 (PCPE-1), whose expression increased in BAT with aging. PCPE-1 promotes the cleavage of procollagens and is a critical initiator of fibrillogenesis. This molecule was increased in the plasma of aged mice. In addition to aging, dietary obesity led to an increase in PCPE-1 expression in the LV of mice. Both systemic and BAT-specific PCPE-1 depletion ameliorated LV fibrosis and LVDD in the obese HFpEF model. Our data also showed that age-associated LVDD was ameliorated in the systemic PCPE-1 knockout mouse model fed with a normal chow diet. Conversely, the overexpression of PCPE-1 expression in BAT was shown to lead to aggravation of LV fibrosis and LVDD. Mechanistically, we found reactive oxygen species (ROS)/DNA damage/c-Fos/c-Jun signaling resulted in an increased production of PCPE-1 in brown adipocytes. These results indicate PCPE-1 may represent a druggable target for aging- and obesity-related HFpEF.


