医療・健康 Zhejiang University
医療・健康
有機化学・薬学 針を使わないインスリン投与法を開発(ZJU Team Unveils Breakthrough in Needle-free Insulin Delivery)
医療・健康 世界初の「骨用接着剤」を開発(ZJU develops world’s first bone glue)
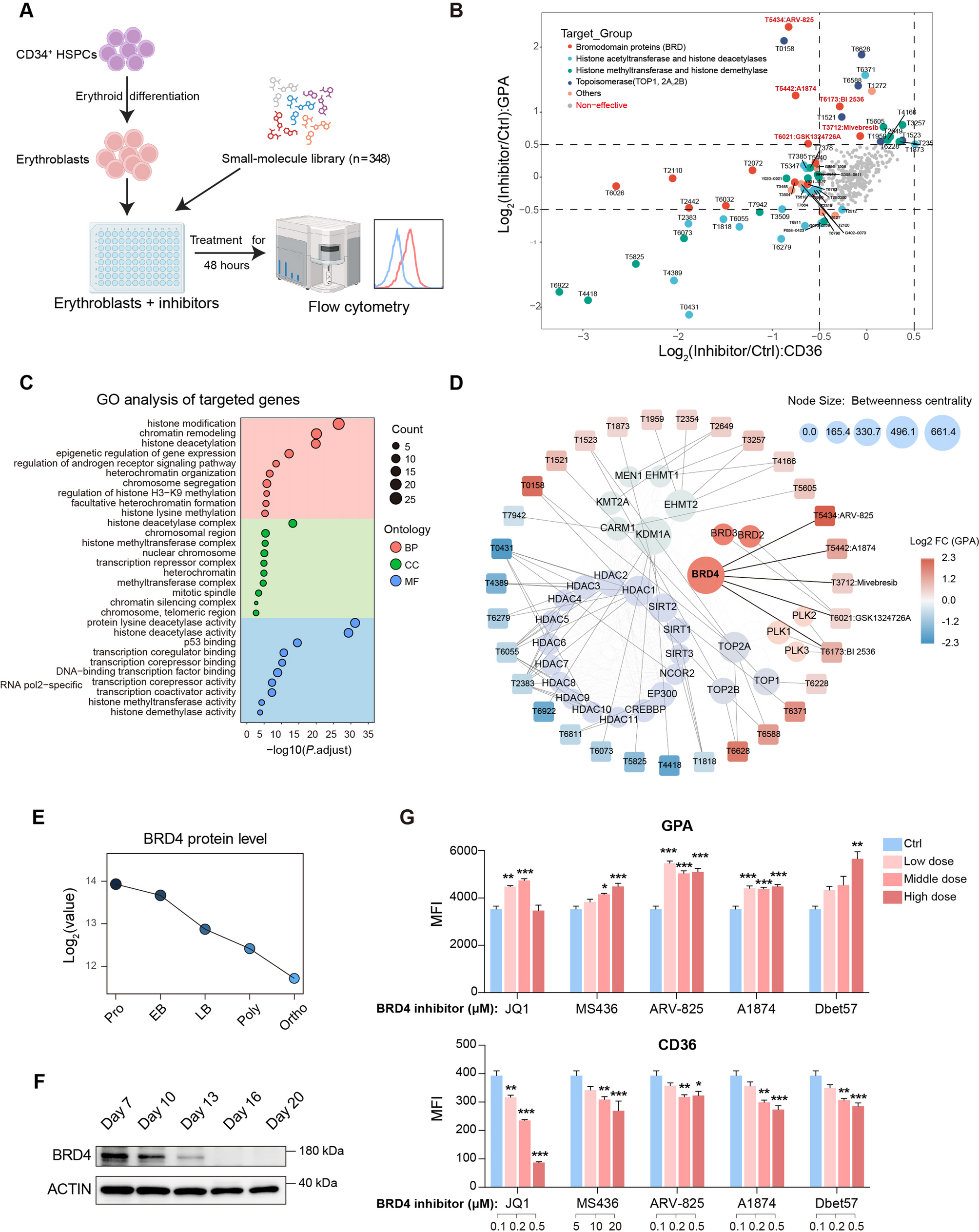
細胞遺伝子工学 幹細胞による人工血液の研究:RhoBの転写抑制因子としてBRD4が末端赤血球生成を阻害する新たな役割とメカニズムを解明。(Stem cell-derived red blood cell production advances for artificial blood supply)
医療・健康 急性脳梗塞におけるアルテプラーゼ静注療法の効果を検証(Efficacy of intravenous alteplase thrombolysis for acute ischemic stroke between 4.5 to 24 hours)
医療・健康 世界初の大陸間ロボット手術を実施(World first! ZJU professor performs transcontinental robotic surgery)
医療・健康 HLH患者に対するRu-D療法の安全性と有効性を実証(ZJU’s clinical study demonstrates safety and efficacy of Ru-D regimen in adult patients with newly diagnosed HLH)
医療・健康 