2023-10-24 デラウェア大学 (UD)
◆最新の研究により、PDLP5は細胞外に存在する2つの特別な「郵便番号」を持っており、これらの郵便番号がプラズモデスマタへのターゲット指示信号を送る役割を果たすことが判明しました。この発見は、植物の免疫応答や遺伝子組み換えによる新しい作物の開発に寄与する可能性があります。
<関連情報>
- https://www.udel.edu/udaily/2023/october/plant-science-plasmodesmal-proteins-jung-youn-lee-li-liao/
- https://academic.oup.com/plcell/article/35/8/3035/7178006?searchresult=1&login=false
形質膜タンパク質の標的化には従来とは異なるシグナルが必要である Targeting of plasmodesmal proteins requires unconventional signals
Gabriel Robles Luna, Jiefu Li, Xu Wang, Li Liao, Jung-Youn Lee
The Plant Cell Published:24 May 2023
DOI:https://doi.org/10.1093/plcell/koad152

Abstract
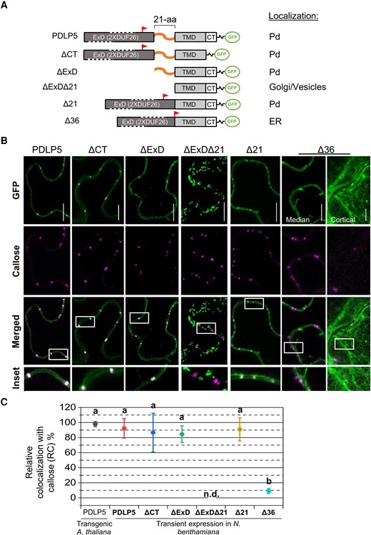
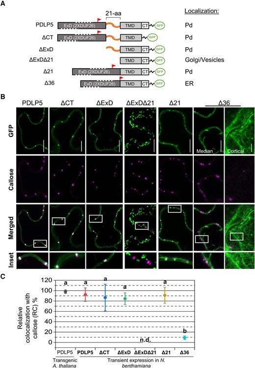
Effective cellular signaling relies on precise spatial localization and dynamic interactions among proteins in specific subcellular compartments or niches, such as cell-to-cell contact sites and junctions. In plants, endogenous and pathogenic proteins gained the ability to target plasmodesmata, membrane-lined cytoplasmic connections, through evolution to regulate or exploit cellular signaling across cell wall boundaries. For example, the receptor-like membrane protein PLASMODESMATA-LOCATED PROTEIN 5 (PDLP5), a potent regulator of plasmodesmal permeability, generates feed-forward or feed-back signals important for plant immunity and root development. However, the molecular features that determine the plasmodesmal association of PDLP5 or other proteins remain largely unknown, and no protein motifs have been identified as plasmodesmal targeting signals. Here, we developed an approach combining custom-built machine-learning algorithms and targeted mutagenesis to examine PDLP5 in Arabidopsis thaliana and Nicotiana benthamiana. We report that PDLP5 and its closely related proteins carry unconventional targeting signals consisting of short stretches of amino acids. PDLP5 contains 2 divergent, tandemly arranged signals, either of which is sufficient for localization and biological function in regulating viral movement through plasmodesmata. Notably, plasmodesmal targeting signals exhibit little sequence conservation but are located similarly proximal to the membrane. These features appear to be a common theme in plasmodesmal targeting.


